今天是:

科研信息

当前位置: 首页 >> 科学研究 >> 科研信息 >> 正文

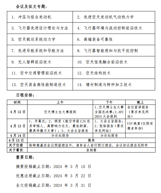
首届空天前沿大会(AFC 2024)会议通知

发布日期:2024-03-05    作者:航空学报杂志社     来源: 航空学报杂志社    点击: